The Brief
Create a brand, full app interface set, and advertisement pieces for a smart calendar app.
The Process
I started this project with in-depth market research, I focused on my demographic and created a brand first.
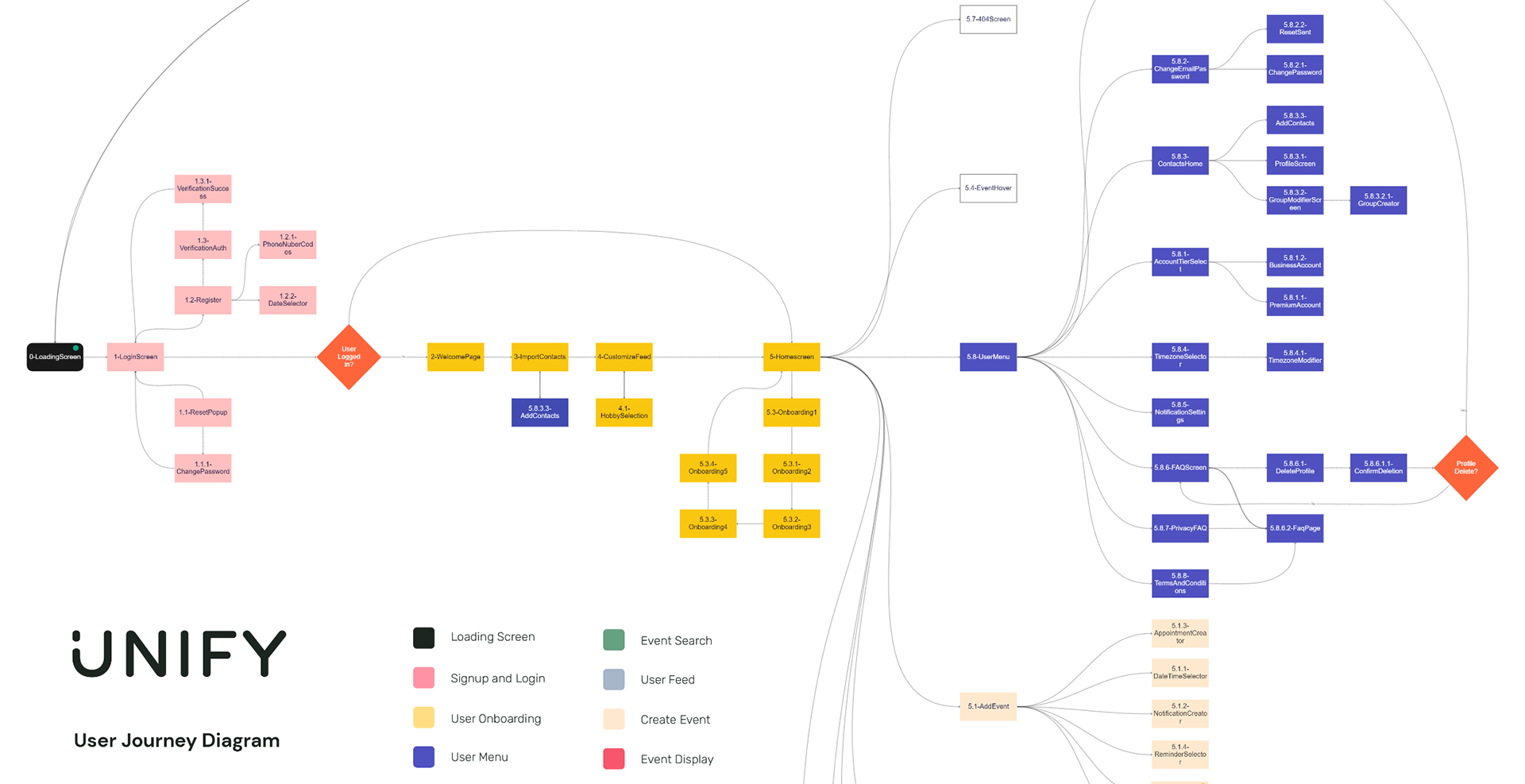
Once the colors and tone of the brand were set, I developed the UX and UI of the app following standard product development practices, going through the full process of creating UX maps, sketching ideas, wireframes, and UI component prototypes. I then pieced all development work together, created an interactive prototype, and created a full set of mockups and brand guidelines documentation.
The following work consisted of working closely with the back-end and front-end teams to ensure the developed product matched our requirements.
The Outcome
1x Branding presentation with sample letters, mockups, websites etc.
1x Fully prototyped Adobe XD file with 50+ screen designs.


